Tiago Lopes: Can AI Predict Immune Reactions of New Drugs?
Tiago Lopes, Research Scientist at Heidelberg University, shared on LinkedIn:
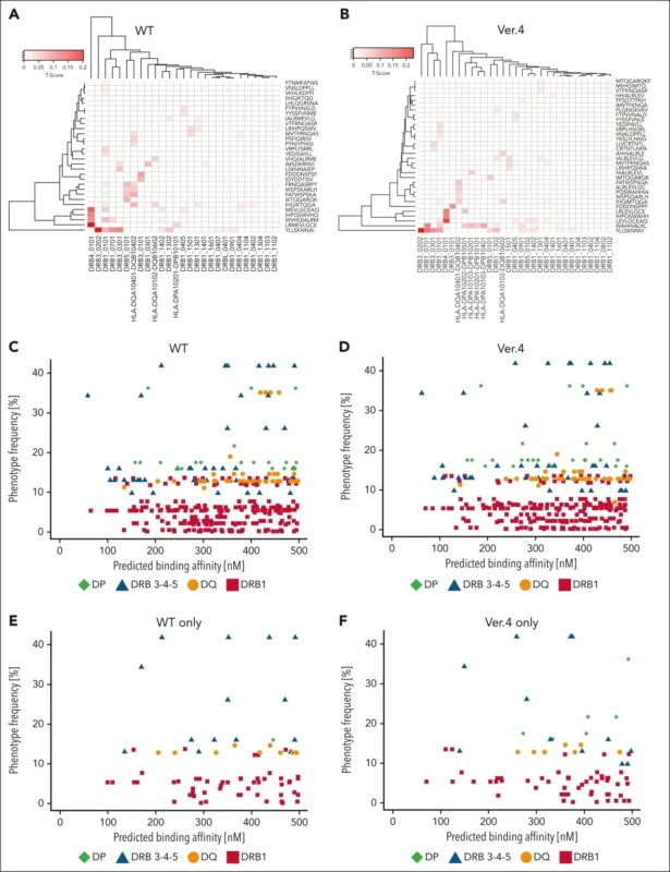
”Can AI predict immune reactions of new drugs? Yes.
Its not perfect, but it is very good.
In this paper fresh from the oven, my colleagues from Japan and I present a new coagulation factor 8 (FVIII), designed and tested as a gene therapy.
People who have a defect in this gene live with hemophilia, a coagulation problem that requires constant injections; and even then, they are at constant risk of joint, muscle and other hemorrhages.
The treatment is super expensive, and still has a major problem of triggering an immune reaction; it renders the treatment ineffective, which without a doubt, sucks.
Here, a comprehensive and reliable AI prediction was made, showing this FVIII variant is not worse than the “original” protein that people have.
Hope. This is the word for patients and their families.
We are working around the clock to have your kids playing soccer without worrying about not walking the next day.”

Stay updated with Hemostasis Today.
-
Mar 19, 2026, 18:29Rameez Ashraff: Have You Noticed Neutrophil Inclusions in a Thrombocytopenia Smear?
-
Mar 19, 2026, 18:07Leonardo Roever: A Consensus Framework for Biomarker Research and Clinical Translation in Stroke
-
Mar 19, 2026, 17:49Matteo Foschi: Breaktrough Stroke on Oral Anticoaugulants for Atrial Fibrillation
-
Mar 19, 2026, 17:30UK Haemophilia Society Continues to Empower Individuals and Families Through Advocacy, Education, and Community Support – WFH
-
Mar 19, 2026, 17:20Dimitrios Nikas: Stroke During TAVI Procedures Still Remains Noticeable High
-
Mar 19, 2026, 17:14Akinchan Bhardwaj: Differences in Bleeding Outcomes Among DOACs
-
Mar 19, 2026, 17:03How Personal Experiences Can Support Self‑Advocacy and Help Improve Healthcare Outcomes – Hemophilia Alliance
-
Mar 19, 2026, 16:54X. Long Zheng: Unpacking the Real-World Challenges of ADAMTS13 on ISTH Pulse Podcast
-
Mar 19, 2026, 16:50Zain Khalpey: Predictive Imaging and AI in Aortic Dissection Risk Assessment